PROJECT DETAILS

Applicatie om verpleegkundigen te helpen bij hun werk-privébalans en meer waardering van hun collega's te krijgen.

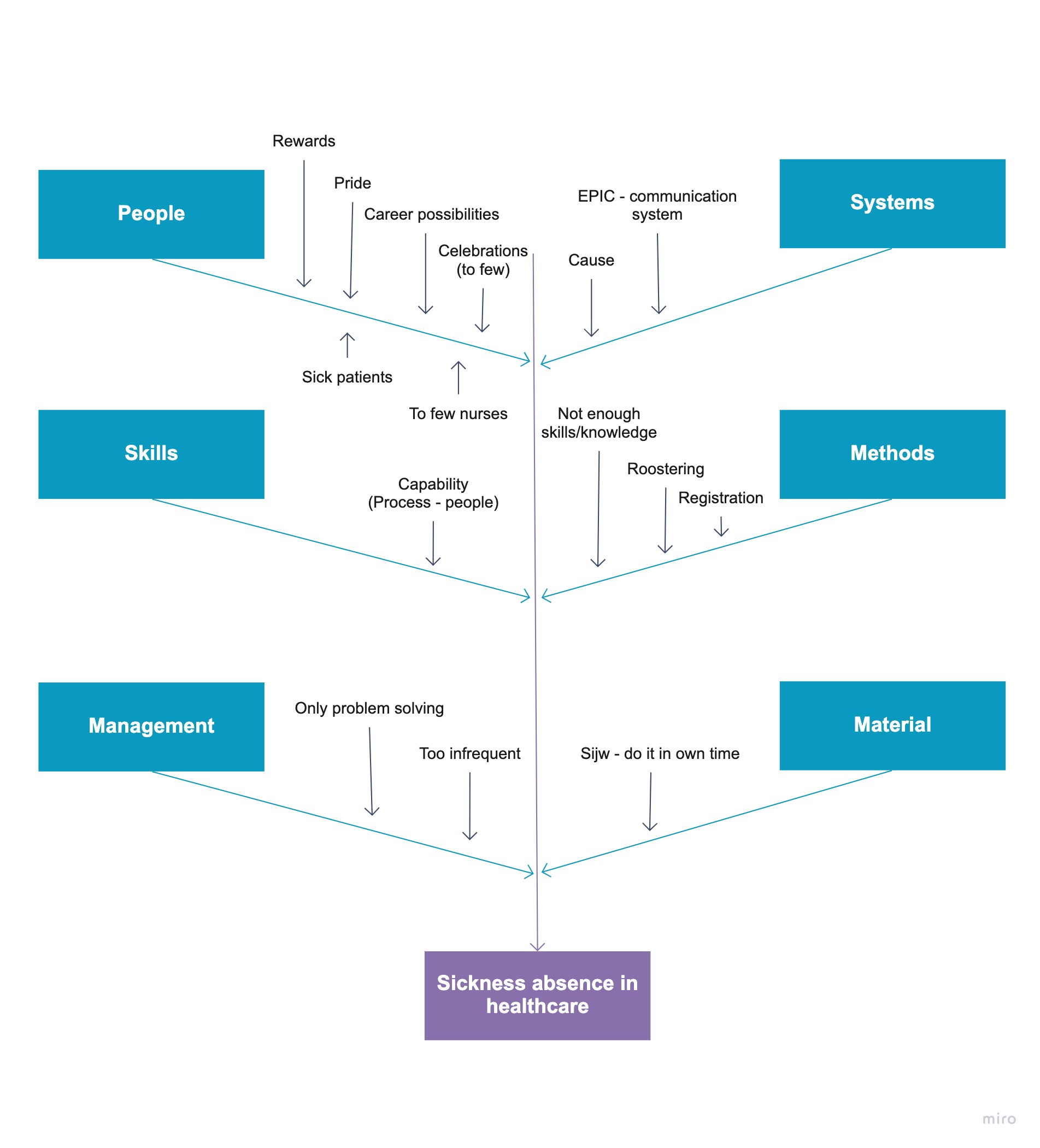
Ziekteverzuim in de gezondheidszorg is een urgent thema voor ziekenhuizen. Zij willen de hoge verzuimcijfers graag terugdringen. Het personeelstekort is een van de belangrijkste oorzaken, omdat dit de werkdruk verhoogt, wat leidt tot een hoger verzuim en het vertrek van vaste medewerkers. Bovendien kunnen zij goed voor anderen zorgen, maar soms minder goed voor zichzelf, waardoor veel mensen zich ziek melden vanwege psychische en fysieke belasting. Zo ontstaat de vicieuze cirkel waarin veel zorginstellingen terechtkomen.

"Hoe kunnen we een cultuur creëren binnen teams waarin vitaliteit, aandacht en zorg voor collega's de norm zijn en waarin medewerkers meer verantwoordelijkheid nemen voor hun eigen vitaliteit, deze onderzoeken en actie ondernemen om deze te versterken en zo verzuim te voorkomen?"

MIJN ROL

Concepting
Interaction design

DATUM

Januari 2020

CLIËNT

OLVG Hackathon

Vitality

ONDERZOEKSINZICHTEN

Hoe kunnen we verpleegkundigen sterker maken?


Na het maken van een visgraatdiagram wilden we ons richten op de mensen. We wilden antwoord geven op de vraag hoe we verpleegkundigen sterker maken. We dachten dat we dat konden doen met de volgende punten:

◦   Waardering
◦   Efficiëntie
◦   Het imago van de verpleegkundige verbeteren
◦   Balans tussen werk en privé
◦   Persoonlijke talenten ontwikkelen en tonen
◦   Meer controle over het werkschema
◦   Controle over onze eigen ontwikkeling

Vitality
Vitality

HET CONCEPT

Belonende ideeën



Om ideeën te genereren over hoe dit aan te pakken, hebben we een Crazy 8-ideeënsessie met het team gehouden. De beste ideeën die hieruit voortkwamen waren:

◦   Elkaar complimenten geven via sms-berichten
◦   Inzet belonen met credits. Met vouchers, cadeaus, koffie of lunch.
◦   Ideeën delen en gehoord worden
◦   Voorrang geven bij diensten en vaardigheden met elkaar delen
◦   Gemakkelijk contact onderhouden met collega's van andere afdelingen/ziekenhuizen.

DE OPLOSSING

Vitality App



We kwamen op het idee voor een app waarmee je diensten, vaardigheden en talenten kunt delen met je collega's.

Vitality
Vitality

En in ruil daarvoor kun je jezelf belonen met bijvoorbeeld een lunch of een weekendje weg voor je goede werk.

Je kunt de energie hoog houden door anderen complimenten te geven via de feedbackpagina over het goede werk dat je hebt verricht.

Vitality

In je profiel kun je je vaardigheden laten zien waarmee je anderen kunt helpen en aangeven hoe je vitaliteit is, zodat we kunnen zien hoe we je kunnen ondersteunen.

← Terug naar Werk

Volgend Project →